Ir al contenido

Fundamentos de HTTP y Solicitudes Web: Una Guía para Principiantes

¿Qué Pasa Realmente Cuando Haces Clic? Descubre Paso a Paso Cómo Funciona HTTP
15 de octubre de 2025 por
Fundamentos de HTTP y Solicitudes Web: Una Guía para Principiantes
Gerardo Rios
| Todavía no hay comentarios


Introducción: El Lenguaje Secreto de Internet

El Protocolo de Transferencia de Hipertexto, o HTTP, es el lenguaje fundamental que permite la comunicación en la World Wide Web. Imagínalo como el idioma secreto que tu navegador web (el cliente) y los servidores web utilizan para hablar entre sí, solicitar información y recibirla. Cada vez que visitas una página, ves una imagen o inicias sesión en una cuenta, estás presenciando una conversación HTTP. Este resumen te proporcionará las bases para entender cómo funciona esta comunicación esencial que impulsa el internet que usamos todos los días.

1. El Flujo de una Solicitud Web: ¿Qué Pasa Cuando Escribes una URL?


Cada vez que visitas un sitio web, se desencadena un proceso de comunicación rápido y ordenado. Aunque parece instantáneo, hay varios pasos clave que ocurren detrás de escena para que puedas ver el contenido que buscas.

El flujo básico de una solicitud es el siguiente:

  1. Ingreso de la URL: El proceso comienza cuando escribes un nombre de dominio, como codigovigia.com, en la barra de direcciones de tu navegador.
  2. Resolución de DNS: Tu navegador no sabe dónde se encuentra codigovigia.com, ya que los servidores se comunican mediante direcciones numéricas llamadas IP. Por lo tanto, primero envía una solicitud a un Servidor de Nombres de Dominio (DNS) para traducir ese nombre de dominio a su dirección IP correspondiente.
  3. Respuesta del DNS: El servidor DNS busca en sus registros y devuelve la dirección IP asociada al dominio solicitado. Ahora tu navegador sabe exactamente a qué servidor debe enviar la solicitud.
  4. Prioridad Local: Antes de contactar a un servidor DNS externo, el navegador primero revisa un archivo local en tu computadora llamado _/etc/hosts_. Este archivo puede usarse para crear "atajos" o resoluciones manuales, asociando un nombre de dominio directamente con una dirección IP sin necesidad de una consulta externa.



Este flujo de resolución de DNS y conexión es el primer paso invisible de cada visita web. Para realmente observar esta comunicación y el intercambio de datos que le sigue, necesitamos herramientas que nos permitan espiar la conversación HTTP en tiempo real.


2. Herramientas Esenciales para Observar la Web


Para cualquier desarrollador, profesional de la seguridad o entusiasta de la tecnología, es crucial poder ver "detrás de cámaras" lo que realmente sucede durante una solicitud web. Dos herramientas indispensables para esta tarea son cURL y las Herramientas de Desarrollo integradas en tu navegador.

2.1. cURL: Tu Navaja Suiza para Solicitudes Web

cURL (Client URL) es una potente herramienta de línea de comandos diseñada para enviar y recibir datos a través de diversos protocolos, principalmente HTTP. A diferencia de un navegador, que renderiza el contenido visualmente, cURL muestra la respuesta cruda del servidor, lo que la hace ideal para realizar pruebas, depurar problemas y automatizar tareas.

Comandos Clave de cURL para Principiantes

Bandera (Flag)

Propósito Principal y Beneficio para el Usuario

curl <url>

Realiza una solicitud GET básica y muestra el contenido HTML sin procesar, útil para ver la respuesta cruda del servidor.

-O / -o

Descarga un archivo. -O usa el nombre remoto, mientras que `-o` permite especificar un nombre.

-s

Activa el modo silencioso para ocultar el estado de la descarga, ideal para scripts limpios.

-v / -vvv

Muestra la solicitud y respuesta HTTP completa, incluyendo encabezados. -v es detallado, y -vvv lo es aún más. Esencial para depurar.

-k

Permite la conexión a sitios con certificados SSL no válidos, útil en entornos de prueba locales.

-i / -I

-I muestra solo los encabezados de respuesta (usando un método HEAD), mientras -i muestra los encabezados junto con el cuerpo de la respuesta.

2.2. Herramientas de Desarrollo del Navegador (DevTools)

Todos los navegadores modernos incluyen un conjunto de herramientas para desarrolladores, accesibles presionando F12 o CTRL+SHIFT+I. La pestaña Network (o "Red") es especialmente útil para analizar el tráfico web.

  • Ver todas las solicitudes: Muestra una lista completa de cada solicitud que una página realiza para cargar todos sus componentes (HTML, CSS, imágenes, etc.). Para sitios complejos con muchas solicitudes, puedes usar la barra de 'Filtro' para encontrar rápidamente un recurso específico.
  • Información de un vistazo: Proporciona detalles clave como el código de estado, el método de solicitud (ej. `GET`), y la URL del recurso solicitado.
  • Análisis profundo: Permite hacer clic en cualquier solicitud para inspeccionar en detalle sus encabezados, cookies y los datos enviados o recibidos.

Ahora que conocemos las herramientas para capturar el tráfico, es hora de interpretar lo que estamos viendo. Toda esta comunicación se reduce a un lenguaje de 'verbos' (métodos de solicitud) y 'respuestas' (códigos de estado), que forman el núcleo de cualquier conversación HTTP.

3. El Lenguaje de la Conversación: Métodos y Códigos de Respuesta


Toda comunicación HTTP se basa en dos elementos centrales: una petición del cliente, que utiliza un método para indicar la acción deseada, y una respuesta del servidor, que incluye un código para informar el resultado de esa petición.

3.1. Métodos de Solicitud: ¿Qué quieres hacer?

Los métodos de solicitud son como los verbos de HTTP. Le dicen al servidor qué tipo de acción quiere realizar el cliente sobre un recurso específico.

Método

Descripción Simplificada

GET

Pide al servidor un recurso específico (como una página web o una imagen).

POST

Envía datos al servidor (como un formulario de inicio de sesión o un archivo).

HEAD

Pide solo los encabezados de un recurso, sin el contenido. Útil para verificar si algo existe sin descargarlo.

PUT

Se usa para crear un nuevo recurso en el servidor.

DETELE

Se utiliza para eliminar un recurso existente en el servidor.

OPTIONS

Pregunta al servidor qué métodos de solicitud acepta para un recurso específico.
La mayoría de las aplicaciones web modernas dependen principalmente de los métodos GET y POST . Sin embargo, cualquier aplicación web que utilice API REST también se basa en PUT y DELETE , que se utilizan para actualizar y eliminar datos en el punto final de la API, respectivamente.

3.2. Códigos de Respuesta: ¿Cómo resultó la petición?

Los códigos de respuesta son la forma en que el servidor le comunica al cliente si la solicitud fue exitosa, si hubo un error o si se necesita realizar una acción adicional. Se agrupan en categorías para facilitar su interpretación.

Categoría

Significado General

Ejemplo Común

Descripción

2xx

Éxito

200 OK

La solicitud fue exitosa y el servidor

devolvió el recurso solicitado.

3xx

Redirección

302 Found

El recurso se ha movido a otra URL y el

navegador debe ir allí.

4xx

Error del

Cliente

401

Unauthorized

No tienes permiso para ver el recurso
porque no te has autenticado. Es diferente
de un 403 Forbidden , que significa que
estás autenticado pero aún así no tienes los

permisos necesarios para acceder.

4xx

Error del

Cliente

404 Not Found

El recurso que pediste no existe en el

servidor.

5xx

Error del

Servidor

500 Internal

Server Error

Hubo un problema en el servidor y no pudo

procesar la solicitud.

Un método y un código de estado nos dan el resumen de la conversación, pero los detalles cruciales—quién está hablando, qué formato de datos se usa y cómo se gestionan las sesiones—se encuentran en los metadatos que los acompañan: los encabezados y los parámetros.

4. Detalles de la Conversación: Encabezados y Parámetros


4.1. Encabezados HTTP: La Metadata de la Solicitud

Los encabezados (headers) son pares de clave-valor que viajan tanto en las solicitudes del cliente como en las respuestas del servidor. Proporcionan información adicional y contexto esencial para la comunicación.

Algunos de los encabezados más importantes son:

  • Host : Indica el nombre de dominio del servidor al que se envía la solicitud.
  • User-Agent : Identifica el tipo de navegador o cliente que realiza la solicitud (ej. Firefox, Chrome, cURL).
  • Authorization : Contiene las credenciales necesarias para autenticarse ante el servidor.
  • Content-Type : Especifica el formato de los datos que se envían en el cuerpo de la solicitud (ej. application/json para datos JSON).
  • Set-Cookie / Cookie : El servidor usa Set-Cookie para enviar una "cookie" (un pequeño dato) al cliente. El cliente usa Cookie para devolver esa cookie en solicitudes posteriores, permitiendo al servidor recordar al usuario y mantener una sesión iniciada.
4.2. Parámetros de Solicitud: La Diferencia Clave entre GET y POST


Tanto las solicitudes GET como POST pueden enviar datos al servidor, pero lo hacen de maneras fundamentalmente diferentes, con implicaciones importantes para la seguridad y la funcionalidad.

Característica

Solicitud GET

Solicitud POST

Ubicación de los

Datos

Los parámetros se envían en la propia URL (ej. search.php? search=le ).
Los parámetros se envían en el cuerpo de la solicitud, ocultos de la URL.
Visibilidad y

Logs

Los datos son visibles en la URL, el historial del navegador y los logs del servidor.
Los datos no son registrados de la misma manera, ofreciendo más privacidad.
Capacidad y

Tipo de Datos

Limitado a unos 2,000 caracteres y solo texto simple.
Puede enviar grandes
cantidades de datos, incluyendo

archivos binarios.

Comprender cómo GET y POST manejan los datos y cómo los encabezados transportan información contextual es fundamental para el siguiente paso: utilizar estos mecanismos para verificar quién eres y mantener una sesión segura.

5. ¿Quién Eres?: Autenticación en la Web


La autenticación es el proceso de verificar la identidad de un usuario para concederle acceso a recursos protegidos. HTTP ofrece varios mecanismos para lograr esto.

5.1. Autenticación Básica HTTP


Este es un método de autenticación simple gestionado directamente por el servidor web (como Apache o Nginx) para proteger un directorio, sin que la aplicación principal (ej. el código PHP) se involucre.

  1. Cuando un cliente solicita un recurso protegido, el servidor responde con un código 401 Unauthorized y un encabezado WWW-Authenticate .
  2. El cliente (generalmente el navegador) muestra una ventana emergente pidiendo usuario y contraseña. Luego, vuelve a enviar la solicitud, pero esta vez incluye un encabezado Authorization: Basic <credenciales> , donde <credenciales> es la cadena usuario:contraseña codificada en Base64 (por ejemplo, admin:admin se convierte en YWRtaW46YWRtaW4= ).


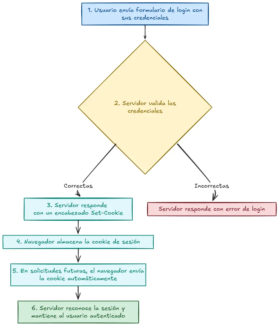
5.2. Autenticación por Formularios y Cookies


Este es el método más común en las aplicaciones web modernas y ofrece una experiencia de usuario más fluida.

  1. Envío de Credenciales: El usuario introduce su nombre de usuario y contraseña en un formulario de inicio de sesión. Estos datos se envían al servidor dentro del cuerpo de una solicitud POST .
  2. Recepción de la Cookie: Si las credenciales son correctas, el servidor responde con un encabezado Set-Cookie . Esta cookie contiene un identificador de sesión único (ej. PHPSESSID=... ) que actúa como un pase de acceso temporal.
  3. Mantenimiento de la Sesión: En todas las solicitudes futuras a ese mismo sitio, el navegador incluirá automáticamente la cookie en un encabezado Cookie . El servidor lee esta cookie para reconocer al usuario y mantenerlo autenticado sin que tenga que volver a introducir sus credenciales.


Conclusión: Tu Primer Paso en el Mundo Web


Hemos explorado los pilares de la comunicación en internet: el flujo de una solicitud web desde la URL hasta el servidor, las herramientas como cURL y DevTools que nos permiten inspeccionar este proceso, y los componentes clave del lenguaje HTTP, como los métodos de solicitud, los códigos de respuesta, los encabezados y los mecanismos de autenticación.
Dominar estos fundamentos no es solo un ejercicio académico; es un paso esencial y poderoso para cualquiera que desee construir, analizar o proteger las aplicaciones web que definen nuestro mundo digital.

Fundamentos de HTTP y Solicitudes Web: Una Guía para Principiantes
Gerardo Rios 15 de octubre de 2025
Compartir
Archivo
Iniciar sesión dejar un comentario